您好,欢迎来到合普项目管理咨询集团有限公司
服务热线:0551-64269116工作时间:8:00-18:00在线咨询
 

新闻资讯

最新资讯

NEWS

联系我们

CONTACT US

合普项目管理咨询集团有限公司 


地址:安徽省合肥市包河区延安路1666号(皖都徽韵对面)


电话:0551-64269116   

 

传真:0551-64269116   



 

您现在所在的位置:首页 >> 新闻资讯 >> 行业资讯

广东省住房和城乡建设厅关于进一步促进建筑业持续健康发展的通知
2018-09-05 浏览次数:690

广东省住房和城乡建设厅关于进一步促进建筑业持续健康发展的通知

粤建市〔2018〕142号

各地级以上市人民政府,省直有关部门:

《国务院办公厅关于促进建筑业持续健康发展的意见》(国办发〔2017〕19号)印发以来,我省全面推动建筑业持续健康发展,在深化建筑业“放管服”改革、行政许可审批重心下移、工程建设项目电子化招标和网上异地评标、工程质量标准化管理、建筑市场全面开放、建筑企业“走出去”等方面均取得一定成效。但仍然存在监管体制机制不健全、质量安全事故时有发生、市场违法违规行屡禁不止、企业核心竞争力不强、工人技能素质有待提高等问题。为进一步深化我省建筑业“放管服”改革,加快建筑产业转型升级,促进建筑业持续健康发展,为实现“四个走在全国前列”作出积极贡献,经省人民政府同意,现就进一步贯彻落实国办发〔2017〕19号文有关事项通知如下:

一、提升建筑业服务水平。进一步优化资质资格管理,依法按程序委托、下放部分省级资质审批事项。深化移动客户端在资质资格审批“一站式、一网式”服务上的应用,实现“最多跑一次”的目标。优化工程建设项目审批流程,对工程规划、抗震设防、初步设计、人防、消防、防雷、水土保持等审查验收事项,推行联合审查和验收。强化个人执业资格管理,加大职业责任追究力度;推动发展个人执业事务所和建立个人执业保险制度。

二、完善工程项目招投标管理。在民间投资的房屋建筑工程中,探索由建设单位自主决定发包方式。经依法认定的装配式建筑,可按照技术复杂类工程项目招投标。将依法必须招标的工程建设项目纳入统一的公共资源交易平台,规范招投标行为。推行电子化招投标和网上异地评标。建立完善由审计、住房城乡建设、交通、水利等相关部门共同参与的监察联动机制,严厉查处围标、串标、转包和违法分包等违法违规行为。

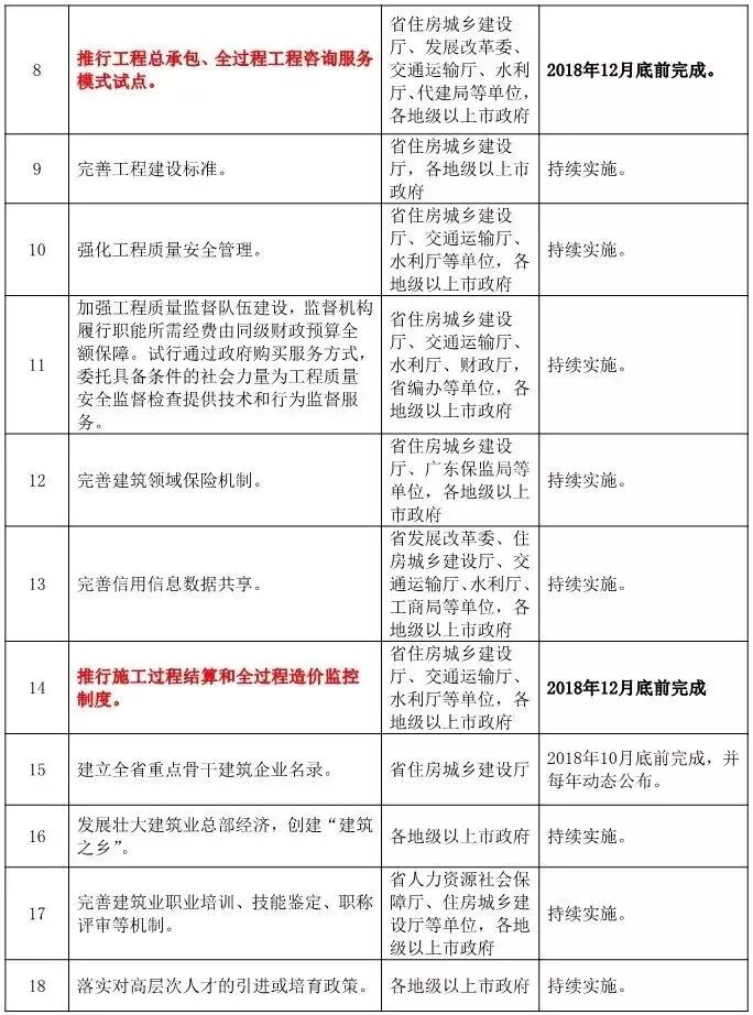
三、创新工程项目建设方式和完善工程建设标准。推进工程总承包和全过程工程咨询服务模式试点。政府投资工程应带头推行工程总承包和全过程工程咨询。鼓励非政府投资工程委托全过程咨询服务。加快完善工程总承包相关的招标投标、施工许可、竣工验收等政策措施和专业技术标准。在国家标准基础上,及时整合精简强制性标准,适度提高安全、质量、性能、健康、节能等强制性指标要求,逐步提高标准水平。建立工程建设标准化工作管理信息平台和省级工程建设标准专家库。积极推动粤港澳共同编制与国际接轨的规划、建筑、测量、房地产、造价、监理、园林绿化等专业服务技术标准,深化粤港澳建筑服务自由化。

四、全面强化工程质量安全管理。认真贯彻《地方党政领导干部安全生产责任制规定》,压实全省住房城乡建设系统各地各主管部门领导干部的安全生产责任。全面落实各方主体的工程质量和安全生产责任,特别要强化建设单位的首要责任和勘察、设计、施工、监理等单位的主体责任。严格执行工程质量终身责任制,推行工程质量安全标准化管理。

实行“双随机、一公开”检查方式,加快建筑施工质量安全监管信息系统建设,严厉打击违法违规行为。加强工程质量监督队伍建设,监督机构履行职能所需经费由同级财政预算全额保障。政府可采用购买服务的方式,委托具备条件的社会力量进行工程质量安全监督检查。

推行工程质量保险、担保制度,将保险费用纳入工程造价,积极探索建立第三方质量风险管控制度。

把企业参加工伤保险作为保证工程施工安全的具体措施之一,安全施工措施未落实的项目,不予核发施工许可证。推广绿色生产方式,严格环保标准的工地管理,加大施工扬尘、噪音等污染防治力度,加强建筑废弃物资源化利用和减量化管理。

五、构建统一开放、规范诚信的建筑市场。加快完善全省房屋建筑、市政、交通、水利等工程建设市场监管服务信息平台,实现与省公共信用信息管理系统和国家企业信用信息公示系统的数据共享交换。建立诚信失信联合奖惩和协同监管机制,依法依规全面公开企业和个人信用信息,加强诚信信息在招投标、资质审批、评优评奖、工程担保、工程保险、扶优扶强等方面的应用。

对因建设单位未按合同约定支付工程款、施工单位拖欠工资的,要列入建筑市场“黑名单”以及企业经营异常名录,并予以公布。推行完成施工过程结算和全过程造价监控制度,建设单位应按合同约定的计量周期或工程进度进行结算并支付工程款。对拖欠工程款1年以上的建设单位不得批准新项目开工。

优化工程领域担保机制,引导承包单位以银行保函、担保机构保函、保证保险等形式,向建设单位提供履约担保;引导建设单位以银行付款保函或者其他第三方担保形式,向承包单位提供等额工程款支付担保。

六、大力培育建筑业重点骨干企业。建立全省重点骨干建筑企业名录。各地要研究制订相关政策,引导我省骨干建筑企业向铁路、轨道交通、公路、市政、水利及“一带一路”重点投资领域拓展,主动接轨国际工程建设组织模式和管理方式,加快向专业化企业和工程总承包、全过程咨询服务企业以及城市综合运营商转型推动国有重点企业做强做大龙头企业,促进民营企业做优做精专业承包企业。鼓励创建“建筑之乡”“装配式建筑示范城市”等品牌,加快形成以重点骨干企业为龙头的现代建筑产业集群。对我省重点骨干建筑企业申请总部建设基地的,根据各地总部经济政策或根据企业对地方经济的贡献,研究给予相关优惠政策。

七、支持建筑企业“走出去”。鼓励我省企业积极参与境外工程项目建设,支持我省企业争取国家对外援助和重大融资项目。加强建筑业“走出去”相关主管部门间的沟通协调和信息共享,在推进对外经济交流合作、用好国家扶持政策,特别是争取各类金融工具支持以及畅通人员、资金、物资流通渠道,出具保函、培训出境人员、建立工程项目发布平台等方面提供高效便捷服务。鼓励沿海港口城市培育一批服务于境外市场的部品部件生产基地。落实粤港澳专业人士资格互认,在中国(广东)自由贸易试验区积极引入推广香港工程项目建设模式,支持粤港澳建筑企业携手承揽国际工程项目。对我省建筑企业和人员在省外、境外完成的工程业绩和取得的奖项,在企业资质申报、执业资格注册、评先评优、工程招投标等方面予以认可。

八、提升建筑队伍素质。加强建筑专业人才培养,健全建筑业职业技能标准体系。鼓励社会力量兴办建筑职业学校和培育建筑劳务培训基地,有序发展建筑生产操作人员职业技能鉴定机构。建立职业培训的引导和激励机制,对建筑业从业人员参加相关技能培训,并取得资格证书的,鼓励有条件的地方研究给予补贴。优化职称评审和建立绿色通道,支持在我省骨干建筑企业中组建专业技术资格评审委员会;对获得国家和省工程类奖项、施工工法第一主编人,以及已取得建设类注册师执业资格者,研究适当放宽职称参评条件。建筑企业引进或培育的高层次人才,可按规定享受人才补贴、购房安家补助、子女入学等人才激励政策。推动建筑业劳务企业转型。建立完善全省建筑工人管理服务信息平台,开展建筑工人实名制管理,规范企业用工行为。督促工程项目设立劳动工资发放监督公示牌,确保工人工资按月发放。

九、推进建筑产业现代化。推广智能和装配式建筑。各地要研究落实装配式建筑项目容积率奖励等激励措施,因地制宜发展绿色建筑、超低能耗建筑,建设一批绿色建筑发展示范片区;制订推广应用绿色建材的工作方案,明确目标和工作步骤,提高绿色建材在工程建设中的应用比例。探索建立建筑碳排放权交易机制,推动建筑节能减排。加强建筑设计,突出建筑使用功能及节能、节水、节地、节材和环保等要求。建立建筑设计评估制度,倡导开展建筑评论。建立建筑设计招投标制度,优化设计招标、评标模式,鼓励设计总承包。鼓励多种所有制形式的设计机构发展,支持合伙制事务所发展壮大。加大建筑业科技创新和新技术应用力度,政府投资工程项目应积极应用建筑信息模型(BIM)技术。

十、加大金融税收等政策支持力度。引导金融机构积极为我省重点骨干建筑企业以及承接政府投资项目的建筑企业提供有针对性的金融服务。鼓励金融机构研究开展建筑材料、工程设备、在建工程抵押以及应收账款融资等信贷业务。优化建筑企业“营改增”征管服务,降低企业纳税成本。研究制定建筑科技创新扶持政策,鼓励对获得国家和省的科技进步奖或其他符合奖励政策的项目和技术带头人予以奖励。鼓励省基础设施投资基金、创新创业基金、产业发展基金等支持建筑科技创新,鼓励金融机构按照国家有关规定加大对建筑科技创新的信贷支持。支持引导一级以上建筑企业建立市级以上企业技术中心、工程技术研究中心,特级建筑企业争创国家级企业技术中心、工程技术研究中心。

附件:重点任务分工及进度安排表

广东省住房和城乡建设厅

2018年7月27日